手機充電器電路圖詳解 手機充電器工作原理圖介紹 KIA MOS管
信息來源:本站 日期:2018-04-20
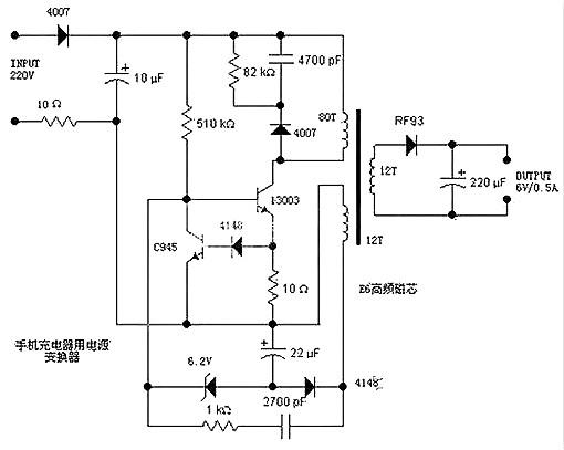
分析一個電源,往往從輸入開始著手。220V交流輸入,一端經過一個4007半波整流,另一端經過一個10歐的電阻后,由10uF電容濾波。這個10歐的電阻用來做保護的,如果后面出現故障等導致過流,那么這個電阻將被燒斷,從而避免引起更大的故障。右邊的4007、4700pF電容、82KΩ電阻,構成一個高壓吸收電路,當開關管13003關斷時,負責吸收線圈上的感應電壓,從而防止高壓加到開關管13003上而導致擊穿。13003為開關管(完整的名應該是MJE13003),耐壓400V,集電極最大電流1.5A,最大集電極功耗為14W,用來控制原邊繞組與電源之間的通、斷。當原邊繞組不停的通斷時,就會在開關變壓器中形成變化的磁場,從而在次級繞組中產生感應電壓。由于圖中沒有標明繞組的同名端,所以不能看出是正激式還是反激式。
不過,從這個電路的結構來看,可以推測出來,這個電源應該是反激式的。左端的510KΩ為啟動電阻,給開關管提供啟動用的基極電流。13003下方的10Ω電阻為電流取樣電阻,電流經取樣后變成電壓(其值為10*I),這電壓經二極管4148后,加至三極管C945的基極上。當取樣電壓大約大于1.4V,即開關管電流大于0.14A時,三極管C945導通,從而將開關管13003的基極電壓拉低,從而集電極電流減小,這樣就限制了開關的電流,防止電流過大而燒毀(其實這是一個恒流結構,將開關管的最大電流限制在140mA左右)。
變壓器左下方的繞組(取樣繞組)的感應電壓經整流二極管4148整流,22uF電容濾波后形成取樣電壓。為了分析方便,我們取三極管C945發射極一端為地。那么這取樣電壓就是負的(-4V左右),并且輸出電壓越高時,采樣電壓越負。取樣電壓經過6.2V穩壓二極管后,加至開關管13003的基極。前面說了,當輸出電壓越高時,那么取樣電壓就越負,當負到一定程度后,6.2V穩壓二極管被擊穿,從而將開關13003的基極電位拉低,這將導致開關管斷開或者推遲開關的導通,從而控制了能量輸入到變壓器中,也就控制了輸出電壓的升高,實現了穩壓輸出的功能。
而下方的1KΩ電阻跟串聯的2700pF電容,則是正反饋支路,從取樣繞組中取出感應電壓,加到開關管的基極上,以維持振蕩。右邊的次級繞組就沒有太多好說的了,經二極管RF93整流,220uF電容濾波后輸出6V的電壓。沒找到二極管RF93的資料,估計是一個快速回復管,例如肖特基二極管等,因為開關電源的工作頻率較高,所以需要工作頻率的二極管。這里可以用常見的1N5816、1N5817等肖特基二極管代替。
同樣因為頻率高的原因,變壓器也必須使用高頻開關變壓器,鐵心一般為高頻鐵氧體磁芯,具有高的電阻率,以減小渦流。
1.1 一般要求
本標準對電池的電路和結構設計提出了一些建議,希望生產廠家在電池的設計環節能充分考慮到電池的安全性。
1.1.1 絕緣與配線
常見的電池外殼都是非金屬的,但有的電池也采用金屬外殼,后種情況下電池的電極終端與電池的金屬外殼之間的絕緣電阻在500V直流電壓下測量應大于5M&O1527;,除非電池的電極終端與電池的金屬外殼有連通。
手機電池并非電池芯的簡單組合,電池芯之外還有保護電路和控制電路,其內部配線及絕緣應充分滿足預計的最大電流、電壓和溫度的要求,配線的排布應保證端子之間有足夠的間隙和絕緣穿透距離,內部連接的整體性能應充分滿足可能發生誤操作時的安全要求。
1.1.2 泄放
泄放的含義即電池或電池芯內部的過高壓力在安全閥處釋放以防止其破裂或爆炸。標準要求電池或電池芯在內部壓力過高達到一定限值時能以一定的速率將壓力泄放以防止電池的破裂、爆炸和自燃。如果電池的電池芯被封裝在外殼內,則該封裝的形式和封裝的方法在正常操作過程中不應引起電池過熱,也不應約束內部壓力的泄放。
1.1.3 溫度/電流管理
電池充電過程中,電池和充電器內部的電路都會產生熱量,若散熱不佳導致熱量聚集會影響電池正常的化學反應過程,造成電池的熱失效,因此,電池的設計應能防止電池溫度的異常上升。必要時,電池的充電和放電應設定安全限流,防止電流過大而產生過多熱量。
1.1.4 終端連接
電池外殼應清晰地標明終端的極性。終端的尺寸大小和形狀應能確保承載預計的最大電流。外部終端表面應采用機械性能良好并耐腐蝕的導電材料。終端應設計成最不可能發生短路的樣式。
1.1.5 電池芯裝配成電池
電池芯與所裝配電池的容量應緊密匹配,裝配在同一電池里的電池芯應結構相同,化學成分相同,并且是同一廠家生產的。不同廠家生產的電池芯在電解液和電極材料等方面均會有所差異,如此規定的目的是為了保證裝配在同一電池中電池芯的一致性,防止落后電池芯造成整個電池技術指標和安全性能的下降。
1.2 正常使用時的安全要求
考慮到試驗的一致性及各電池試驗結果具有可比性,試驗所用電池芯或電池的生產日期應在3個月以內,但并不表示電池3個月后安全性能會下降。常態試驗在20℃±5℃的環境溫度下進行。
1.2.1 連續低倍率充電
完全充電的電池芯以額定的低倍率電流0.01C5 A持續充電28天后,應不起火、不爆炸、不漏液。
1.2.2 振動
用完全充電的電池芯或電池進行X、Y、Z三個方向的振動試驗,振動源單振幅0.76mm (雙振幅1.52mm), 頻率變化率1Hz/min, 頻率范圍10Hz到55Hz,往返振動90 min±5min后,電池應不起火、不爆炸、不漏液。
1.2.3 高溫性能
完全充電的電池置于70℃±2℃恒溫箱中,保持7小時,然后取出置于室溫條件下,檢查其外觀,其外殼應無變形或其變形不會導致電池內部元件暴露出來。
1.2.4 溫度循環
完全充電的電池或電池芯置于可強制調溫的恒溫箱中,按下列程序做 -20℃ 到 +75℃ 的溫度循環:
(1)30min內使恒溫箱的溫度升到75℃±2℃,并在此溫度下保持4h;
(2)30min內使恒溫箱的溫度降到20℃±5℃,并在此溫度下保持2h;
(3)30min內使恒溫箱的溫度降到 -20℃±2℃,并在此溫度下保持4h;
(4)30min內使恒溫箱的溫度升到20℃±5℃,并在此溫度下保持2h;
(5)再重復1-4的步驟做4個循環;
(6)第5次循環完成后,電池保存2h再作檢查,應符合相關要求。
該試驗可以在一個可強制調溫的恒溫箱中進行,也可以在3個不同溫度的恒溫箱之間進行。試驗后,電池芯或電池應不起火、不爆炸、不漏液。
1.2.5 低壓性能
完全充電的電池芯置于溫度為20℃±5℃ 的真空干燥箱中,抽真空使氣壓小于11.6kpa后保持6小時后,應不起火、不爆炸、不漏液。
1.3 可能發生誤操作時的安全要求
1.3.1 外部短路
完全充電的電池或電池芯分別在20℃±5℃和55℃±5℃的環境中放置 2h。然后,用連線短接每個電池芯或電池的正負極終端并確保全部外部電阻小于100mΩ。短接后,保持24h,到電池芯或電池外殼的溫度下降到電池芯或電池原始溫度+電池芯或電池短路后的最大溫升×20%。試驗后,電池或電池芯應不起火、不爆炸。
1.3.2 自由跌落
完全充電的電池芯或電池以任意方式從1米高處自由跌落到水泥地面3次后,應不起火、不爆炸。
1.3.3 機械碰撞
在20℃±5℃環境中,完全充電的電池承受X、Y、Z三個方向的碰撞。如果電池只有兩個對稱軸,只作兩個方向的碰撞。在最初3ms內的平均加速度應≥75gn,最高加速度應在125gn 和 175gn之間。碰撞1000次±10次后,電池應不起火、不爆炸、不漏液。
1.3.4 熱沖擊
完全充電的電池芯,置于一個烘箱中加熱。烘箱的溫度以(5±2)℃/min的速率上升至130℃±2℃,保持10min,電池芯應不起火、不爆炸。
1.3.5 耐擠壓性能
完全充電的電池芯置于兩平行平板間,施加擠壓力為13kN±1kN,一旦達到最大壓力或壓力突然下降1/3,即可卸壓。對圓形或方形電池芯進行擠壓試驗時,要使電池芯的縱軸與擠壓設備扁平表面保持平行。方形電池芯要沿其縱軸旋轉90°,以便電池芯的寬邊和窄邊都能受到擠壓的作用,外殼為鋁塑復合膜的電池芯只做寬面的擠壓。試驗后,電池芯應不起火、不爆炸。
1.3.6 沖擊
完全充電的電池芯置于一個扁平表面上,將一個半徑為8mm、質量為10kg的棒垂直置于樣品中心的正上方,從600mm 高度處落下作用到樣品上。圓柱形或方形電池芯在接受沖擊試驗時,其縱軸要平行于扁平表面,垂直于棒的縱軸。方形電池芯要沿其縱軸旋轉90°以便電池芯的寬邊和窄邊都能受到沖擊作用。外殼為鋁塑復合膜的電池芯只做寬面的沖擊試驗。每只樣品只能接受一次沖擊試驗,每次試驗只能使用一只樣品。試驗后,電池芯應不起火、不爆炸。
1.3.7 過充性能
完全放電的電池芯,以≥10V的電壓、0.2C5A的電流充電12.5h后,應不起火、不爆炸。
1.3.8 強制放電性能
完全放電的電池芯承受1C5A電流強制放電90min后,應不起火、不爆炸。
外部短路試驗、自由跌落試驗、熱沖擊試驗、耐擠壓性能試驗、沖擊試驗、過充性能試驗、強制放電性能試驗是破壞性試驗,電池或電池芯的外殼均可能發生變化,漏液很難避免,但尚未影響安全性,因此標準中對這些試驗沒有要求不漏液。
1.4 安全標識
安全標識的作用應引起足夠的重視,電池本身應具有安全警示,并且附加適當的警告聲明,需檢查確認標識的一致性。另外,電池的說明書中應寫清合適的使用指導和推薦的充電方法等。
市場上的電池充電器形色各異,有的使用電源線,有的不使用。直接插入式充電器不使用電源線,電源插頭和充電器外殼構成一完整部件,其重量靠墻上插座來承載,市場上常見的“坐充”就是這類充電器。使用電源線的充電器,與電源連接的方式又分兩種:可拆卸的和不可拆卸的。可拆卸的電源軟線利用適當的電器連接器與充電器連接以供電,不可拆卸的電源軟線固定在充電器上或與充電器裝配在一起來供電。
市場中有的產品稱為充電器,但實際上是適配器,我們有必要區分這兩種功能。適配器主要是把交流市電轉換成直流電,根據電池的規格提供相應的電壓電流,一般采用恒壓恒流方式,能夠隔離主電壓和危險電壓,對市電波動有一定耐受力,需要時可安全關斷。而充電器的主要功能是把充電電流限制在一個安全水平上,主要采用恒流方式,能檢測充電的完成,根據某種算法終止充電以延長電池壽命,若發現電池異常可終止充電。這兩種功能可分別實現,也可組合在一個物理實體中。GSM手機通常包含充電功能,與手機配套的只需適配器,而CDMA手機往往不包含充電功能,這樣減少了手機設計的復雜性和工作狀態時產生的熱量。理解這些概念有助于更有針對性地使用該標準。
2.1交流輸入電壓
充電器的額定輸入電壓為交流220 V,頻率為50 Hz,為了保證安全性,充電器應能承受市電一定范圍內的波動,標準中要求的電壓波動范圍是其額定值的85 %~110 %,頻率的波動范圍是±2 Hz。
2.2 電源線組件
(1)電源線組件應符合GB2099的要求;
(2)電源線組件的額定值應大于充電器電源要求的額定值;
(3)電源軟線的導線截面積應不小于0.75mm2;
(4)電源線組件中的電源軟線應符合下列要求:
*如果電源軟線是橡皮絕緣,則應是合成橡膠,應符合GB5013對通用橡膠護套軟電纜的要求;
*如果電源軟線是聚氯乙烯絕緣的,應符合GB5023對輕型聚氯乙烯護套軟線的要求。
2.3 隔離變壓器
安全隔離變壓器在構造上應保證在出現單一絕緣故障和由此引起的其他故障時,不會使安全特低電壓繞組上出現危險電壓。隔離變壓器應按照GB4943中附錄C的有關規定進行試驗。
2.4 說明和標牌的要求
2.4.1 一般要求
廠家應向用戶提供足夠的資料,以確保用戶在按廠家的規定使用時,不會引起本標準范圍內的危險。應使用標準簡體中文書寫。標記應是耐久和醒目的,能承受標記耐久性試驗。首先用一塊蘸有水的棉布擦拭15s,然后再用一塊蘸有汽油的棉布擦拭15s,標牌應清晰,不應輕易被揭掉,不應出現卷邊。
2.4.2 說明書
廠家應提供必要的使用說明書,對充電器在操作、維修、運輸或儲存時有可能引起危險的情況提醒用戶特別注意。
2.5 結構設計要求
2.5.1 穩定性
直接插在墻壁插座上、靠插腳來承載其重量的充電器,不應使墻壁插座承受過大的應力??赏ㄟ^插座應力試驗檢驗其是否合格。充電器應按正常使用情況,插入到一個已固定好的沒有接地接觸件的插座上,該插座可以圍繞位于插座嚙合面后面8mm的距離處,與管件接觸件中心線相交的水平軸線轉動。為保持嚙合面垂直而必須加到插座上的附加力矩不應超過0.25Nm。
2.5.2 結構細節
電池極性接反以及強制充電或放電可能導致危險,所以在設計上應有防止極性接反以及防止強制充放電的措施。將起保護作用的任何元件一次一個地短路或開路,并強迫充放電各2小時,充電器應不起火、不爆炸。
2.5.3 防觸及性(電擊及能量危險)
充電器正常使用時應具有防觸及性,防止電擊及能量危險。
如果特低電壓電路的外部配線的絕緣是操作人員可觸及的,則該配線應:
*不會受到損壞或承受應力;
*不需要操作人員接觸。
2.5.4 連接布線
(1)對使用不可拆卸的電源軟線的充電器應裝有緊固裝置:
*導線在連接點不承受應力;
*導線的外套不受磨損;
*電源軟線應能承受拉力試驗,電源軟線應承受30N的穩定拉力25次,拉力沿最不利的方向施加,每次施加時間為1s,電源軟線應不被拉斷;
*電源軟線緊固裝置應由絕緣材料制成,或由具有符合附加絕緣要求的絕緣材料的襯套制成。
(2) 電源軟線入口開孔處應裝有軟線入口護套,或者軟線入口或襯套應具有光滑圓形的喇叭口,喇叭口的曲率半徑至少等于所連接最大截面積的軟線外徑的1.5倍。
軟線入口護套應:
*設計成防止軟線在進入充電器入口處過分彎曲;
*用絕緣材料制成;
*采用可靠的方法固定;
*伸出充電器外超過入口開孔的距離至少為該軟線外徑的5倍,或者對扁平軟線,至少為該軟線截面長邊尺寸的5倍。
2.6 外殼表面
當用戶碰觸到電池外殼時,其溫度不應造成用戶的突然反應使他受傷,人對溫度的反應不僅是度數的高低,還取決于外殼材料的傳導特性和熱容量,60℃的金屬外殼比70℃的塑料外殼感覺要燙,UL和IEC的相關標準中對非金屬外殼溫升的規定不超過50℃,而手機電池的外殼絕大部分是非金屬材料,因此本標準借鑒了該規定,要求如下:充電器額定工作2小時后,測量其外殼表面溫度變化小于1℃/h即認為溫度穩定,此時測量其外殼表面溫升應小于50℃。
2.7 輸出短路保護
充電器應有短路的自動保護功能。將充電器輸出短路,充電器應能自動保護,故障排除后應能自動恢復工作。
2.8 絕緣電阻
在常溫條件下,用絕緣電阻測試儀直流500 V電壓,對充電器主回路的一次電路對外殼、二次電路對外殼及一次電路對二次電路進行測試,充電器的絕緣電阻應不低于2 MΩ。
2.9 絕緣強度
用耐壓測試儀對充電器進行絕緣強度試驗,且充電器必須是在進行完絕緣電阻試驗并符合要求后才能進行絕緣強度的試驗。
一次電路對外殼、一次電路對二次電路應能承受50 Hz、有效值為1500 V的交流電壓(漏電流≤10 mA),二次電路對外殼應能承受50 Hz、有效值為500 V的交流電壓(漏電流≤10 mA),應無擊穿與無飛弧現象。試驗電壓應從小于一半規定電壓值處逐步升高,達到規定電壓值時持續1 min。
2.10 異常工作及故障條件下的要求
充電器的設計應能盡可能限制因機械、電氣過載或故障、異常工作或使用不當而造成起火或電擊危險。變壓器過載試驗按照GB4943中附錄C1的要求進行。可模擬下列故障條件:
*一次電路中任何元器件的失效;
*二次電路中任何元器件的失效。
2.11 材料的可燃性要求
充電器外殼和印制板及元器件所用的材料應能使引燃危險和火焰蔓延減小到最低限度,為V-2級或更優等級。在進行耐熱及防火試驗時,V-0級材料可以燃燒或灼熱,但其持續時間平均不超過5s,在燃燒時所釋放的灼熱微粒或燃燒滴落物不會使脫脂棉引燃。V-1級材料可以燃燒或灼熱,但其持續時間平均不超過25s,在燃燒時所釋放的灼熱微?;蛉紵温湮锊粫姑撝抟肌-2級材料可以燃燒或灼熱,但其持續時間平均不超過25s,在燃燒時所釋放的灼熱微粒或燃燒滴落物會使脫脂棉引燃。進行本試驗時可能會冒出有毒的煙霧,在適用的情況下,試驗可以在通風柜中進行,或者在通風良好的房間內進行,但是不能出現可能使試驗結果無效的氣流。
試驗火焰應利用本生燈獲得,本生燈燈管內徑為9.5mm±0.5mm,燈管長度從空氣主進口處向上約為100mm。本生燈要使用熱值約為37MJ/m3的燃氣。應調節本生燈的火焰,使本生燈處于垂直位置,同時空氣進氣口關閉時,火焰的總高度約為20mm。火焰頂端應與樣品接觸,燒30s,然后移動火焰停燒60s,再在同一部位燒30s。
在試驗期間,當試驗火焰第二次撤離后,樣品延續燃燒不應超過1min,且樣品不應完全燒盡。
2.12 自由跌落試驗
充電器從1m高度處自由跌落到硬木表面3次,其表面應無裂痕等損壞。
2.13 濕熱試驗
試驗方法按GB/T 2423.9 – 2001 中“試驗 Cb” 的要求進行。產品無包裝,試驗嚴酷等級為:溫度 40 ℃±2 ℃,相對濕度(93±3)%RH,試驗持續時間為2 d。試驗后應符合4.7.2的要求。
3 小結
本標準在制訂過程中借鑒了國際相關標準,如IEC62133、IEC61960、UL1642、UL2045等,參考了GB 4943 – 2001《信息技術設備的安全》等標準,力求標準條款適合我國國情,試驗方法具有可操作性。本標準在編制過程中遵循了《ISO技術工作導則》中的可證實原則:即規定的技術要求能用試驗方法加以論證,若暫時沒有科學的方法進行試驗或檢驗,以及不能穩定可靠地得出確切檢驗結果時,就不將這樣的條款列進標準。
部分安全試驗分別針對鋰電池和鋰電池芯,因此該標準對鋰電池和鋰電池芯分別進行了定義。充電器的安全性不能僅僅通過輸出特性的檢查來確定,因為輸出特性良好并不能保障充電器的可靠性,所以該標準規定對充電器的全面性能進行考察,包括對變壓器、電源線等元器件的安全要求和結構設計要求。充電器應保證在故障條件下都不對人身安全構成威脅,所以該標準對此做了規定。充電器除應具有電氣防護功能外,也應具有防火防護功能,根據同類產品的要求,該標準將其防火材料等級規定為V-2級。
鋰離子電池的工作機理是:電池充電時,正極材料中的鋰形成離子溶出,嵌入到負極改性石墨層中;電池放電時,鋰離子從石墨層中脫嵌,穿過隔離膜回填到正極鈷氧化鋰的層狀結構中。隨充放電的進行鋰離子不斷的從正極和負極中嵌入和脫出,所以也有人稱其為“搖椅電池”鋰離子電池單體的額定電壓為 3.6V,充電限制電壓為 4.2V,放電限制電壓為 2.5V
鋰離子電池的充電過程分為兩個步驟:先是恒流充電,其電流恒定,電壓不斷升高,當電壓充到 4.2V 的時候自動轉換為恒壓充電,在恒壓充電時電壓恒定,電流是越來越小的直到充電電流小于預先設定值為止,所以有人用直充對手機電池進行充電的時候明明電量顯示已經滿格了,可是還是顯示正在充電,其實這個時候的電壓已經達到了 4.2V 所以電量顯示為滿格,那時就是在進行恒壓充電過程,那么有人也許會問,為什么要進行恒壓充電呢,直接用恒流充到 4.2V 不就行了嗎,其實很容易解釋,因為每一個電池都有一定的內阻,當用恒流進行充電到 4.2V 的時候,這個 4.2V 其實并不是電池實際的電壓,而是電池的電壓加上電池內阻上消耗的電壓之和,如果電流很大那么在內阻上消耗的電壓也就很大,所以那是實際電池的電壓可能比 4.2V 小很多,所以要用恒壓充電過程,把充電的電流慢慢降下來,這樣電池的實際電壓就很接近 4.2V 。
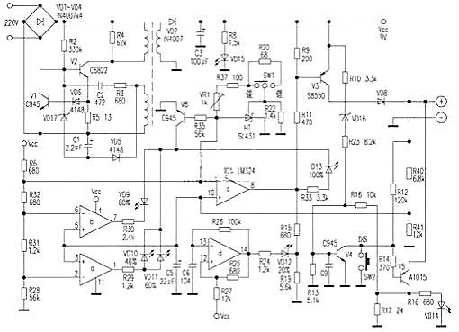
詳細介紹了一種開關型充電器,該充電器采用了RCC型開關電源,即振蕩抑制型變換器,它與PWM型開關電源有一定的區別。PWM型開關電源由獨立的取樣誤差放大器和直流放大器組成脈寬調制系統;而RCC型開關電源只是由穩壓器組成電平開關,控制過程為振蕩狀態和抑制狀態。由于PWM型開關電源中的開關管總是周期性的通斷,系統控制只是改變每個周期的脈沖寬度,而RCC型開關電源的控制過程并非線性連續變化,它只有兩個狀態:當開關電源輸出電壓超過額定值時,脈沖控制器輸出低電平,開關管截止;當開關電源輸出電壓低于額定值時,脈沖控制器輸出高電平,開關管導通。當負載電流減小時,濾波電容放電時間延長,輸出電壓不會很快降低,開關管處于截止狀態,直到輸出電壓降低到額定值以下,開關管才會再次導通。開關管的截止時間取決于負載電流的大小。開關管的導通/截止由電平開關從輸出電壓取樣進行控制。因此這種電源也稱非周期性開關電源。
20V市電經VD1~VD4橋式整流后在V2的集電極上形成一個300V左右的直流電壓。由V2和開關變壓器組成間歇振蕩器。開機后,300V直流電壓經過變壓器初級加到V2的集電極,同時該電壓還經啟動電阻R2為V2的基極提供一個偏置電壓。由于正反饋作用,V2 Ic迅速上升而飽和,在V2進入截止期間,開關變壓器次級繞組產生的感應電壓使VD7導通,向負載輸出一個9V左右的直流電壓。開關變壓器的反饋繞組產生的感應脈沖經VD5整流、C1濾波后產生一個與振蕩脈沖個數呈正比的直流電壓。此電壓若超過穩壓管VD17的穩壓值,VD17便導通,此負極性整流電壓便加在V2的基極,使其迅速截止。V2的截止時間與其輸出電壓呈反比。VD17的導通/截止直接受電網電壓和負載的影響。電網電壓越低或負載電流越大,VD17的導通時間越短,V2的導通時間越長,反之,電網電壓越高或負載電流越小,VD5的整流電壓越高,VD17的導通時間越長,V2的導通時間越短。V1是過流保護管,R5是V2 Ie的取樣電阻。當V2 Ie過大時,R5上的電壓降使V1導通,V2截止,可有效消除開機瞬間的沖擊電流,同時對VD17的控制功能也是一種補償。VD17以電壓取樣來控制V2的振蕩時間,而V1是以電流取樣來控制V2振蕩時間的。
如果是為鎳鎘、鎳氫電池充電,由于這類電池存在一定的記憶效應,需不定時對其進行放電。SW1是鎳鎘、鎳氫、鋰離子電池充電轉換開關。SW1與精密基準電源SL431為運放LM324⑨提供兩個不同的精密基準源,由SW1切換。在給鎳鎘、鎳氫電池充電時,LM324⑨腳的基準電壓約0。09V(空載);在給鋰離子電池充電時,LM324⑨腳的基準電壓約為0。08V(空載),這種設計是由這兩種類型電池特有的化學特性決定的。按下SW2,V5基極瞬間得一低電平而導通,可充電池上的殘余電壓通過V5的ec極在R17上放電,同時放電指示燈VD14點亮。在按下SW2后會隨即釋放,這時可充電池上的殘余電壓通過R16、R13分壓,C9濾波后為V4的基極提供一個高電平,V4導通,這相當于短接SW2。隨著放電時間的延長,可充電池上的殘余電壓也越來越低,當V4基極上的電壓不能維持其繼續導通時,V4截止,放電終止,充電器隨即轉入充電狀態。
由于鋰電不存在記憶效應,當電池低于3V時便不能開機,其殘余電壓經電阻R40、R41分壓后得到2。53V送入運算放大器的同相端③、⑤、⑩腳,由于LM324⑨腳電壓在負載下始終為2。66V,因此⑧腳輸出低電平,V3導通,+9V電壓通過V3 ec極、VD8向可充電池充電。IC1 d在電容C6的作用下,{14}腳輸出的是脈沖信號,由于IC1⑧腳為低電平,因此VD12處于閃爍狀態,以指示電池正在充電,對應容量為20%。隨著充電時間的延長,可充電池上的電壓逐漸上升。當R40、R41的分壓值約等于2。58V時,即IC1③腳等于2。58V時,IC1②腳經電阻分壓后得2。57V,其①腳輸出高電平(由于在充電時,IC1⑨腳電壓始終是2。66V,V6導通;反之在空載時,IC1⑨腳為0。08V,V6截止),VD10、VD11點亮,對應指示容量為40%、60%。當R40、R41的分壓值上升到2。63V時,即IC1⑤腳等于2。63V,其⑥腳經電阻分壓后得2。63V,⑦腳輸出高電平,VD9點亮,對應充電容量為80%。只有IC1⑩腳電壓≥2。66V時,⑧腳才輸出高電平,VD13點亮,對應充電容量為100%。即使VD13點亮時,VD12仍處于閃爍狀態,這表示電池仍未達到完全飽和。只有IC1⑧腳電壓>6。5V時,VD12才逐漸熄滅,表示電池完全充至飽和。
VD16在電路中起過充、過流保護作用,VD8起反向保護作用,避免充電器斷電后,電池反向放電。
聯系方式:鄒先生
聯系電話:0755-83888366-8022
手機:18123972950
QQ:2880195519
聯系地址:深圳市福田區車公廟天安數碼城天吉大廈CD座5C1
請搜微信公眾號:“KIA半導體”或掃一掃下圖“關注”官方微信公眾號
請“關注”官方微信公眾號:提供 MOS管 技術幫助
